Der Eckpfeiler jedes elektronischen Systems ist eine zuverlässige Stromversorgung. Die Auswahl des geeigneten AC-DC-Netzteils stellt daher eine zentrale ingenieurtechnische Entscheidung dar. Sie beeinflusst unter anderem Leistungsfähigkeit, thermisches Verhalten, Sicherheit, Kostenstruktur und die Lebensdauer eines Produkts.
In der Stromwandlung werden überwiegend zwei Netzteilarchitekturen eingesetzt: offene Netzteile und geschlossene Netzteile. Beide erfüllen dieselbe Grundfunktion, unterscheiden sich jedoch deutlich in Aufbau, Integration und typischen Einsatzbereichen.
Dieser Beitrag bietet einen anwendungsorientierten Vergleich, der über reine Datenblattangaben hinausgeht. Er beleuchtet konstruktive Merkmale, technische Abwägungen und typische Einsatzszenarien und unterstützt fundierte Entscheidungen in der Industrieautomation, Beleuchtungstechnik, Medizintechnik und Kommunikation.
Kernarchitektonische Definitionen
Offene Netzteile
Ein offenes Netzteil zeichnet sich durch eine reduzierte, funktionale Bauweise aus. Die wesentlichen Komponenten – Eingangsfilter, Schaltreglerstufe, Transformator und Ausgangsregelung – sind auf einer einzelnen Leiterplatte (PCB) angeordnet. Diese wird in der Regel auf einem Metallrahmen oder einer Grundplatte montiert, die mechanische Stabilität und Befestigungsmöglichkeiten bietet.
Ein vollständiges Schutzgehäuse ist nicht vorhanden, wodurch die Komponenten frei zugänglich bleiben.
Diese Netzteilarchitektur ist für die direkte Integration in ein übergeordnetes System vorgesehen. Die Wärmeabfuhr erfolgt primär über natürliche Konvektion sowie über den Luftstrom innerhalb des Endgerätegehäuses. Aufgrund ihres kompakten Aufbaus und der DIN-Schienen-Kompatibilität werden offene Netzteile häufig in Industrie-Schaltschränken und eingebetteten Systemen eingesetzt.
In geschützten Umgebungen stellen offene Netzteile für OEM-Anwendungen eine platzsparende und wirtschaftliche Lösung zur DC-Stromversorgung dar.
Geschlossene Netzteile
Geschlossene Netzteile sind als eigenständige Einheiten ausgeführt. Sämtliche elektronischen Komponenten befinden sich in einem Schutzgehäuse aus Stahl, Aluminium oder hochwertigem Kunststoff.
Das Gehäuse übernimmt mehrere Funktionen:
- Mechanischer Schutz
- Reduzierter Einfluss von Staub und Feuchtigkeit
- Verbesserte elektromagnetische Abschirmung
- Schutz vor unbeabsichtigtem Kontakt mit spannungsführenden Teilen
Das Wärmemanagement ist leistungsabhängig ausgelegt. Niedrigere Leistungsklassen nutzen häufig passive Kühlung über gerippte Gehäuse. Netzteile mittlerer und höherer Leistung sind in der Regel mit aktiver Lüfterkühlung ausgestattet.
Dadurch können geschlossene Netzteile ihre spezifizierte Ausgangsleistung auch unter anspruchsvolleren Umgebungsbedingungen bereitstellen. Sie eignen sich insbesondere für Standalone-Anwendungen oder für den Einsatz ohne zusätzliches Schutzgehäuse.
Technische Unterscheidungsmerkmale
Wärmemanagement: Passive vs. aktive Kühlung
Der thermische Aufbau stellt einen wesentlichen Unterschied zwischen offenen und geschlossenen Netzteilen dar.
Offene Netzteile setzen voraus, dass das umgebende System geeignete Umgebungsbedingungen bereitstellt. Die passive Kühlung arbeitet geräuschlos und vermeidet verschleißanfällige Komponenten. Bei erhöhten Umgebungstemperaturen kann jedoch eine Leistungsreduzierung erforderlich sein.
In der Praxis kann ein offenes 150-W-Netzteil beispielsweise für eine geringere Dauerlast spezifiziert werden, wenn es in warmen Umgebungen betrieben wird.
Geschlossene Netzteile mit integrierter Lüfterkühlung führen die Wärmeabfuhr intern aus. Der aktive Luftstrom ermöglicht den Betrieb mit Nennleistung auch in beengten oder wärmeren Umgebungen. Dem stehen zusätzliche Geräuschentwicklung und die Abhängigkeit von beweglichen Bauteilen gegenüber.
Moderne Designs nutzen häufig temperaturgeregelte Lüfter, um Geräusch und Verschleiß zu minimieren. Lüfterlose geschlossene Varianten mit vergrößerten Kühlkörpern sind ebenfalls verfügbar, benötigen jedoch mehr Bauraum pro Leistungseinheit.

Mechanischer Schutz und Umweltbeständigkeit
Offene Netzteile verfügen über keinen eigenen Umwelt- oder Berührungsschutz. Sie müssen daher innerhalb eines Endgerätegehäuses mit geeignetem Schutzgrad (IP-Code) installiert werden. Dadurch eignen sie sich vor allem für saubere, kontrollierte Umgebungen wie Schaltschränke oder Geräteinnenräume.
Geschlossene Netzteile integrieren den mechanischen und umweltbedingten Schutz direkt in das Produktdesign. Je nach Ausführung reichen die Schutzarten von einfachem Berührungsschutz (z. B. IP20) bis zu vollständig abgedichteten Varianten für industrielle oder Außenanwendungen.
Dies vereinfacht die Installation und erhöht die Robustheit im Feldeinsatz.
Elektrische Sicherheit, EMV und Normenkonformität
Beide Bauformen können die Anforderungen internationaler Sicherheitsnormen wie IEC/EN/UL 62368-1 erfüllen, unterscheiden sich jedoch in der Umsetzung.
Bei offenen Netzteilen wird die erforderliche Isolation direkt auf der Leiterplatte realisiert, etwa über definierte Kriech- und Luftstrecken sowie geeignete Isolationsmaterialien. Der Schutz vor Benutzerzugang wird durch das Endgerätegehäuse gewährleistet.
Geschlossene Netzteile profitieren von ihrem geerdeten Gehäuse, das eine wirksame EMV-Abschirmung bietet und zusätzliche Sicherheit schafft. Dies erleichtert die Einhaltung strenger Anforderungen in EMV-sensiblen Anwendungen, etwa in Labor-, Medizin- oder Kommunikationssystemen.
Funktionsumfang und Einstellmöglichkeiten
Moderne Netzteile bieten in beiden Bauformen häufig folgende Funktionen:
- Aktive Leistungsfaktorkorrektur (PFC)
- Weitbereichseingang (typisch 90–264 VAC)
- Einstellbare oder wählbare DC-Ausgangsspannungen
Bei offenen Netzteilen erfolgen Einstellungen in der Regel während der Fertigung oder Inbetriebnahme. Geschlossene Netzteile erlauben häufig eine externe Einstellung über das Gehäuse, was Wartung, Tests und flexible Systemanpassungen erleichtert.
Anwendungsspezifische Betrachtung
Industrieautomation und Steuerungstechnik
In industriellen Steuerungssystemen werden häufig offene oder DIN-Schienen-Netzteile eingesetzt. Ihr kompakter Aufbau, die passive Kühlung und die Eignung für kontrollierte Umgebungen machen sie passend für SPS-Systeme, Sensorik und Aktorik. Geschlossene Netzteile kommen überwiegend dort zum Einsatz, wo Feldgeräte oder exponierte Installationen vorliegen.
LED-Beleuchtungstechnik
LED-Treiber sind spezialisierte AC-DC-Netzteile mit hohen Anforderungen an Effizienz und Wärmeabfuhr. In integrierten Leuchten werden häufig offene oder teiloffene Designs verwendet, die thermisch an das Leuchtengehäuse gekoppelt sind. Für Außen- oder Industriebeleuchtung kommen meist geschlossene oder vergossene Treiber zum Einsatz, die Umwelteinflüssen standhalten. In beiden Fällen beeinflussen Effizienz und Thermomanagement direkt die Lebensdauer der LEDs.
Medizin- und Gesundheitstechnik
Medizinische Anwendungen unterliegen strengen Sicherheits- und Ableitstromanforderungen gemäß IEC 60601-1. In diesem Umfeld werden überwiegend zertifizierte geschlossene Netzteile eingesetzt. Das Gehäuse unterstützt verstärkte Isolation, EMV-Kontrolle und hygienische Reinigung. Das Netzteil ist hier eine sicherheitsrelevante Systemkomponente innerhalb des Gesamtrisikokonzepts.
Telekommunikation und Datenkommunikation
Telekommunikations- und Datensysteme erfordern hohe Verfügbarkeit, Effizienz und Modularität. Daher kommen häufig geschlossene, modulare Netzteilsysteme mit Redundanz- und Hot-Swap-Funktionen zum Einsatz. Das Gehäuse trägt wesentlich zur EMV-Stabilität und zum sicheren Betrieb in hochverdichteten Systemen bei.
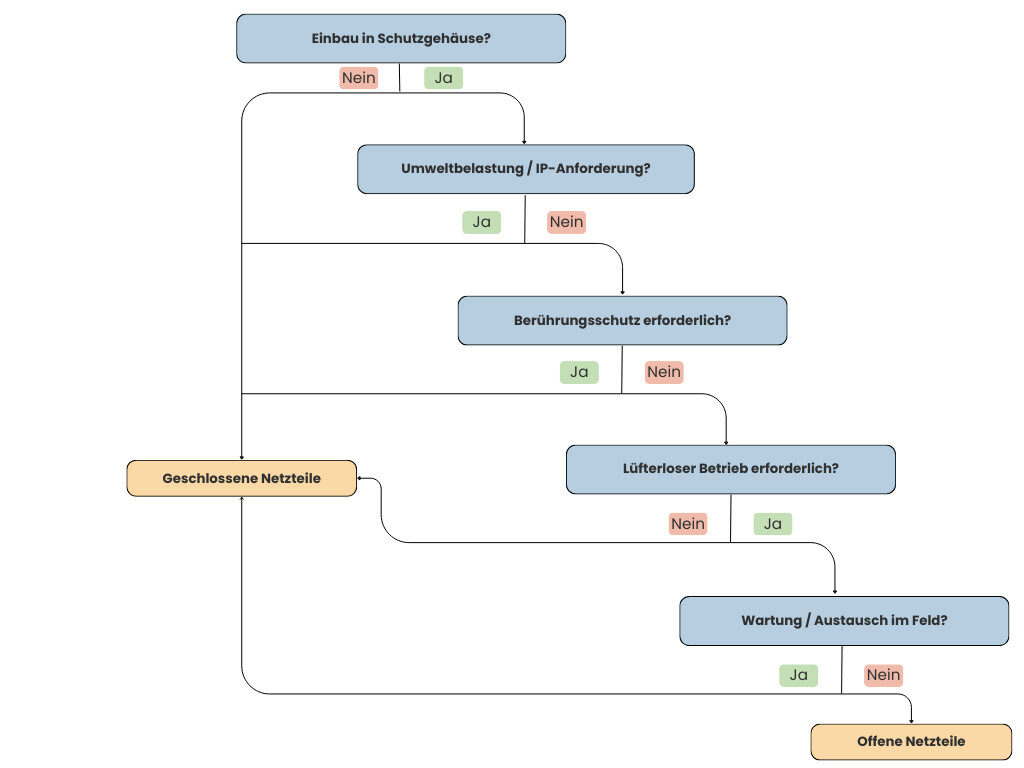
Entscheidungsrahmen
Zur Auswahl der geeigneten Netzteilarchitektur sind folgende Fragen hilfreich:
- Integration: Eingebettet oder eigenständig?
- Umgebung: Geschützt oder exponiert?
- Thermisches Konzept: Passive oder aktive Kühlung?
- Sicherheitsanforderungen: Industriestandard oder medizinisch?
- Wartung: Fest installiert oder feldtauschbar?
- Funktionale Anforderungen: Eingangsspannung, Einstellbarkeit, Bauraum?

Fazit
Die Entscheidung zwischen offenen und geschlossenen Netzteilen ist keine Frage der generellen Überlegenheit, sondern der Anpassung an die jeweilige Anwendung. Offene Netzteile eignen sich für integrierte Systeme in geschützten Umgebungen, bei denen Bauraum, Geräuschfreiheit und Wirtschaftlichkeit im Vordergrund stehen.
Geschlossene Netzteile bieten eine eigenständige, robuste Lösung mit erhöhtem Schutz, klar definierten Sicherheitsmerkmalen und größerer Unabhängigkeit vom Einbauraum. Sie werden daher häufig in feldtauglichen, sicherheitsrelevanten oder wartungsintensiven Anwendungen eingesetzt.
Durch das Verständnis der dargestellten Unterschiede in Wärmemanagement, mechanischem Schutz und elektrischen Eigenschaften können Entwickler fundierte Entscheidungen treffen, die langfristige Systemleistung, Normenkonformität und Zuverlässigkeit unterstützen.


